镇江太迪电子有限公司欢迎您!
新闻中心

又一家国产EDA冲刺上市,芯和半导体开启辅导备案

作者:    发布时间:2026-04-10 05:20:38    浏览量:

EDA 被称为 “芯片之母”,贯穿集成电路设计、制造、封测等各个环节,是半导体产业的核心支撑技术 。近年来,中国 EDA 市场规模持续增长,2023 年已达 120 亿元,约占全球市场的 10%,预计 2025 年将进一步增长至 184.9 亿元,年均复合增速达 14.71%,展现出巨大的发展潜力。

然而,国产 EDA 行业发展面临诸多挑战。全球 EDA 市场长期被新思科技(Synopsys)、楷登电子(Cadence)和西门子 EDA (Siemens EDA)三大巨头垄断,在中国市场,这三家企业份额合计超过七成。国产 EDA 企业起步较晚,技术积累不足,在高端产品和核心技术方面与国际巨头存在较大差距,长期依赖进口使得国内半导体产业发展面临 “卡脖子” 风险。

但随着国内半导体产业快速发展,以及国家政策的大力支持,国产 EDA 行业迎来重要发展机遇。自美国对中国实施 EDA 软件出口管制后,国内对 EDA 技术自主可控的需求愈发迫切,国产 EDA 企业加快技术研发和创新步伐。

自 2021 年 “本土EDA 第一股” 概伦电子上市以来,华大九天、广立微等企业也相继完成上市,国产 EDA 行业上市潮涌起,行业整合趋势明显,2022 - 2024 年至少有 20 笔投资和收购交易涉及 16 多家公司,行业发展进入快车道。

又一家国产EDA冲刺上市,芯和半导体开启辅导备案(图1)

来源:证监会官网截

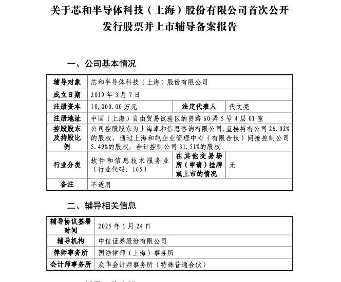
近日,芯和半导体科技(上海)股份有限公司(Xpeedic)在上海证监局办理辅导备案登记,拟首次公开发行股票并上市,辅导券商为中信证券。这一消息在半导体行业引发广泛关注,不仅标志着芯和半导体发展进入关键阶段,也为国产 EDA 行业发展注入新的活力。

关于芯和半导体

芯和半导体创立于 2010 年,前身为芯禾科技,是国内最早一批投身 EDA 领域的企业之一。

天眼查App信息显示,芯和半导体控股股东为上海卓和信息咨询有限公司,直接持有公司26.02%股权,通过上海和皑企业管理中心(有限合伙)间接控制1.86%的股权,合计控制27.88%的股权。

天眼查显示,上海卓和信息咨询有限公司由FENG LING(凌峰)持股100%。

资料显示,公司联合创始人凌峰在EDA、射频前端及系统级封装领域有超过20年的从业经验:2000年获美国伊利诺伊大学香槟分校博士;曾任Physware联合创始人和副总裁,2014年被Mentor Graphics收购;曾任Neolinear射频部技术主管,2004年被Cadence收购;曾任华盛顿大学电机工程系兼职副教授;曾任南京理工大学紫金学者特聘教授。

据天眼查,凌峰任芯和半导体董事长,联合创始人代文亮任总经理。2022年12月,公司法定代表人由凌峰变更为代文亮。

官网资料显示,代文亮在上海交通大学获得博士学位,曾任Cadence上海全球研发中心高级技术顾问,现任工信部国家信息技术紧缺人才培养工程专家(集成电路类)、中国电子科技集团公司微系统客座首席专家。他曾表示:“EDA业内已经有‘三巨头’抢占顶端,我们最大的特点就是会制定差异化策略,从用户场景出发去优化服务。”

技术及产品优势

资料显示,芯和半导体围绕 “STCO 集成系统设计” 进行战略布局,开发了 SI/PI/ 电磁 / 电热 / 应力等多物理引擎技术,提供从芯片、封装、模组、PCB 板级、互连到整机系统的全栈集成系统级 EDA 解决方案,支持 Chiplet 先进封装。

又一家国产EDA冲刺上市,芯和半导体开启辅导备案(图2)

来源:官网截图

在技术研发上,2023 年,芯和半导体与上海交通大学等单位联合申报的 “射频系统设计自动化关键技术与应用” 项目荣获国家科技进步奖一等奖。该项目打破传统 “路” 的思维,以 “场” 分析为基础,场路结合,贯穿射频系统设计全链条,研发出我国首套及系列射频系统设计自动化软件,实现基本自主可控,还自主研制出 600 多款射频芯片、组件与系统产品,成果应用于 400 多家企业,有力支撑了国产 5G 基站 / 终端等产品的自主研发。

芯和半导体的产品在多个领域得到广泛应用。其 3DIC Chiplet 先进封装系统设计分析全流程 EDA 平台于 2021 年全球首发,已被全球多家芯片设计公司采用,用于设计面向人工智能、数据中心、汽车电子和 AR/VR 市场的高性能计算芯片。

又一家国产EDA冲刺上市,芯和半导体开启辅导备案(图3)

来源:官网截图

上市会给芯和半导体带来什么?

芯和半导体启动上市进程,背后有着强大的股东支持。除了最大股东上海卓和信息咨询外,A轮投资方张江火炬创投持股约15.97%;天使轮投资方玄德资本持股约12.50%;A轮投资方中芯聚源持股约3.50%;后期投资方尚颀资本持股约0.46%。

中芯国际旗下中芯聚源东方基金、上海物联网创投基金、上海科创投集团、兴证投资、上汽集团旗下尚颀资本、上海城投控股等众多明星机构都是其股东。这些投资不仅为芯和半导体提供了充足的资金,还助力其技术研发和市场拓展。

又一家国产EDA冲刺上市,芯和半导体开启辅导备案(图4)

同时,公司与新思科技、三星、中芯国际、格罗方德、高塔半导体、联华电子等众多知名企业建立了长期稳定的合作关系,产品成功在全球 500 多家知名企业商用,构建起庞大稳固的产业合作生态。

又一家国产EDA冲刺上市,芯和半导体开启辅导备案(图5)

来源:官网截图

上市将为芯和半导体带来更多发展机遇。借助资本市场的力量,公司能够进一步加大研发投入,吸引高端人才,加速技术创新,提升产品竞争力;同时,有助于其拓展国内外市场份额,完善产业布局,增强品牌影响力。对于国产 EDA 行业而言,芯和半导体上市将起到示范和带动作用,吸引更多资本和人才流入,推动行业技术创新和产业升级,加速国产 EDA 行业打破国外垄断,实现自主可控发展的进程。

责编:Luffy